Publish with Us

Computing&AI Connect

Articles

 
Research Article

Published: 20 Mar 2025

Prediction of Cognitive Impairment Using a Deep Learning Autoencoder Algorithm from a Singapore Study

Volume 2

Dementia is a decline in cognitive function, typically diagnosed when the acquired impairment becomes severe enough to impact social or occupational functioning. Between no cognitive impairment (NCI) and dementia, there are many intermediate states. Predictive cognitive impairment can be useful for initiating treatment to prevent further brain damage. Several deep learning-based approaches have been proposed for the classification of Magnetic Resonance Imaging (MRI) to diagnose Alzheimer’s disease (AD) or dementia...

Editorial

Published: 31 Dec 2024

Preface

Volume 1

Welcome to the inaugural volume of the Computing & AI Connect (CAIC) Journal, a peer-reviewed, open-access journal committed to fostering advancements and innovation in computing sciences and technologies, and artificial intelligence. CAIC is a platform that is dedicated to exploring the profound and transformative impacts of computing and artificial intelligence on the different aspects of life. In recent years, AI has become the focus of researchers from different fields, working to..

Systematic Review

Published: 07 Feb 2025

A Systematic Review on the Integrating Artificial Intelligence for Enhanced Fault Detection in Power Transmission Systems: A Smart Grid Approach

Volume 2

Modern electrical systems rely on sensors and relays for fault detection in three-phase transmission lines and distribution transformers, but these devices often face time complexity issues and false alarms. In this study, the fault detection accuracy is compared in models studied in 2023 and 2024 following PRISMA guidelines. The objectives were to identify fault types, utilize machine learning models to assess their predictive efficacy, and establish accuracy levels. To explore..

Review Article

Published: 28 Aug 2024

An Overview of Secure Network Segmentation in Connected IIoT Environments

Volume 1

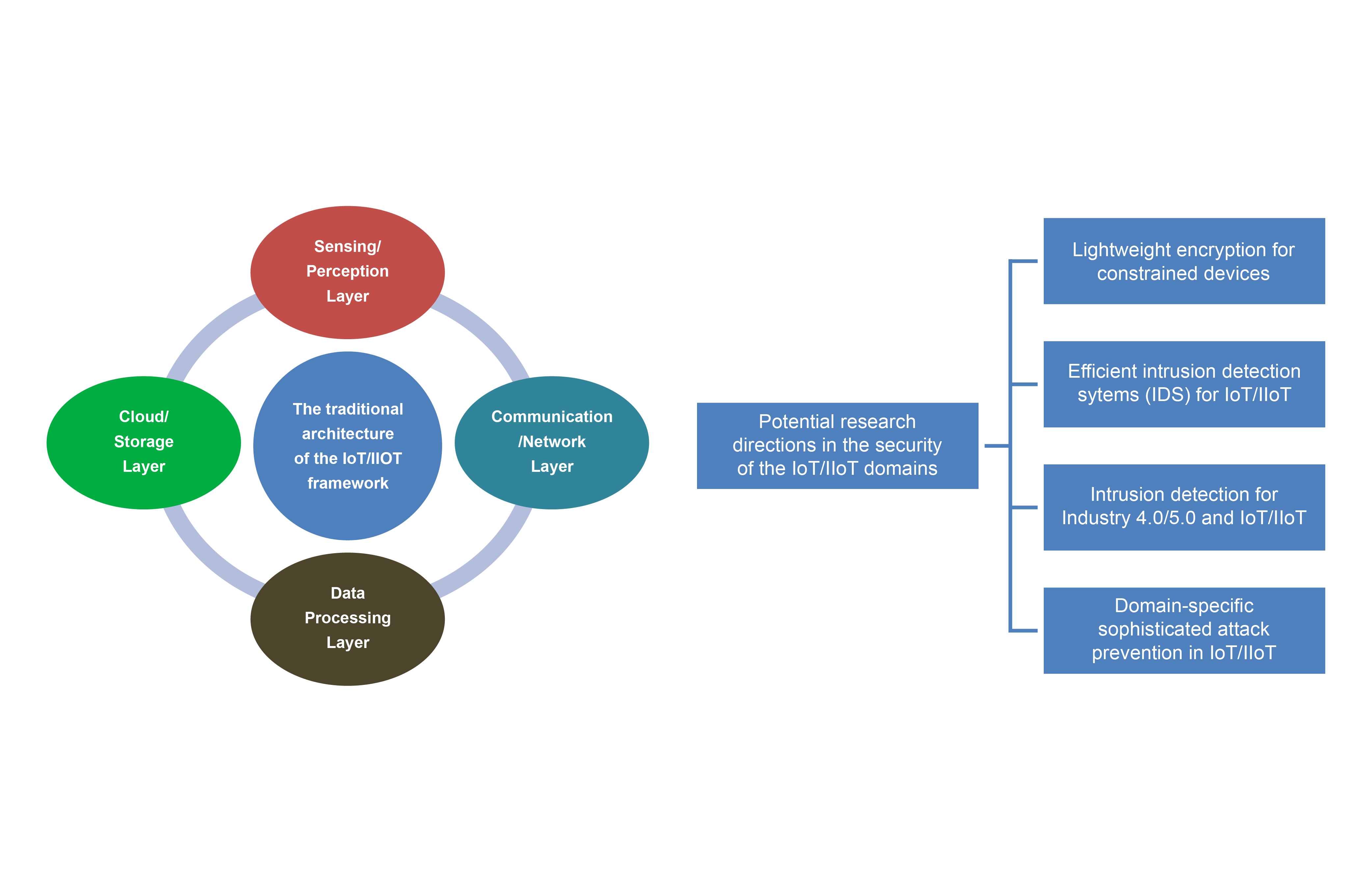
Network segmentation is a very important approach in enhancing network security. The approach involves breaking down the network into smaller, more manageable segments, each with its own specific security requirements. This strategy supports maintaining stable perimeters and effective access control while safeguarding critical resources, such as database servers, from unauthorized access. The relevance of network segmentation in IIoT comes with the state-of-the-art and interconnected nature of many devices that may..

Research Article

Published: 02 Aug 2024

Challenging Conventions Towards Reliable Robot Navigation Using Deep Reinforcement Learning

Volume 1

Effective indoor navigation in the presence of dynamic obstacles is crucial for mobile robots. Previous research on deep reinforcement learning (DRL) for robot navigation has primarily focused on expanding neural network (NN) architectures and optimizing hardware setups. However, the impact of other critical factors, such as backward motion enablement, frame stacking buffer size, and the design of the behavioral reward function, on DRL-based navigation remains relatively unexplored. To address this..

Research Article

Published: 29 Jul 2024

Mirror, Mirror on the Wall: Automating Dental Smile Analysis with AI in Smart Mirrors

Volume 1

This paper presents a smart diagnostic framework for dental smile analysis. To accurately and efficiently identify esthetic issues from a single image of a smile, a convolutional neural network (CNN) was trained. To overcome the limitations of scarce data, a diffusion model was employed to generate dental smile images in addition to manually curated data. The CNN was trained and evaluated on three datasets: all real images, all generated images,..

Research Article

Published: 13 Jun 2024

Hierarchical Autoencoder-Based Lossy Compression for Large-Scale High-Resolution Scientific Data

Volume 1

Lossy compression has become an essential technique to reduce data size in many domains. This type of compression is especially valuable for large-scale scientific data, whose size ranges up to several petabytes. Although Autoencoder-based models have been successfully leveraged to compress images and videos, such neural networks have not widely gained attention in the scientific data domain. Our work presents a neural network that not only significantly compresses large-scale scientific..

Review Article

Published: 31 Dec 2024

Distributed Reinforcement Learning for IoT Security in Heterogeneous and Distributed Networks

Volume 1

The explosive growth of the Internet of Things (IoT) has significantly increased networked devices within distributed and heterogeneous networks. Due to these networks’ inherent vulnerabilities and diversity, the proliferation of IoT devices presents substantial security challenges. Traditional security solutions face challenges in keeping up with the constantly changing threats in dynamic situations. This article reviews the application of distributed Reinforcement Learning approaches to enhance IoT security in dispersed and heterogeneous..

Research Article

Published: 15 Nov 2024

Social Media and Artificial Intelligence for Sustainable Cities and Societies: A Water Quality Analysis Use-Case

Volume 1

Crowd-sourcing has been widely explored for monitoring and feedback on infrastructure and services, such as air and water quality analysis. However, the traditional methods of crowd-sourcing for feedback and analysis of water quality, such as offline and online surveys, have several limitations, such as the limited number of participants and low frequency due to the labor involved in conducting such surveys. Social media analytics could overcome these challenges by providing..

Research Article

Published: 27 Oct 2024

Refining the Scrum Paradigm: A Comprehensive Research of Software Development Practices (2020–2023)

Volume 1

This article presents a complex vision on software production practices aimed at enhancing the Scrum methodology within software project management. The recommended best practices are closely aligned with contemporary trends in the IT sector, including the total digitalization and virtualization of production processes, the transition to fully remote software development models, the incorporation of artificial intelligence technologies, and the implementation of cost-effective models in team organization. The modifications to software..